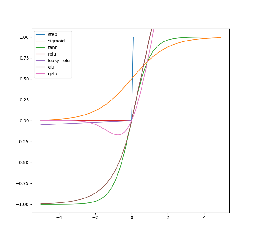
激活函数
作为决定神经网络是否传递信息的「开关」,激活函数对于神经网络而言至关重要。
- 越阶函数无法进行反向传播。
- 随着网络深度的不断增加,利用 Sigmoid 激活函数来训练证实不如非平滑、低概率性的 ReLU 有效。
常见的激活函数有:
- Sigmod、tanh、RELU、GELU
对比如下:一般使用 RELU 及其变种;

Sigmoid
早期人工神经元使用二元阈值单元(Hopfield, 1982; McCulloch & Pitts, 1943)。二元决策通过 Sigmoid 激活函数进行平滑化,从而具有非常快的解码速度,并可以利用反向传播进行训练。
-
连续函数,便于求导;
-
容易造成梯度消失:变量大的正值或负值时会出现饱和现象,对输入的微小改变会变得不敏感;
- 函数的输出不是零中心:每层的权重的更新方向是一样的,导致Z型路线,模型收敛速度慢;
-
sigmoid 函数的导数是正的,\(σ′(x)=σ(x)(1−σ(x))\)
-
计算复杂度高:指数形式;
Tanh
以 0 为中心,在实际应用中,tanh会比sigmoid更好一些。但是在饱和神经元的情况下,tanh还是没有解决梯度消失问题。 $$ f(x) = \frac{e^x-e^{-x}}{e^x+e^{-x}}=2 * sigmoid(2x)-1 $$
RELU
RELU 整流线性单元(Rectified linear unit)是人工神经网络中最常用的激活函数(activation function),通常指代以「斜坡」函数及其变种为代表的非线性函数族。
- 可以对抗梯度爆炸/消失问题,计算效率也很高;
- 在x>0区域上,不会出现梯度饱和、梯度消失的问题;
- 输出不是0均值:跟 sigmoid 现象一致;
- Dead ReLU Problem(神经元坏死现象):在x<0时,梯度为0。这个神经元及之后的神经元梯度永远为0,不再对任何数据有所响应,导致相应参数永远不会被更新。
- 原因:参数初始化问题;learning rate太高导致在训练过程中参数更新太大
- 解决方法:采用Xavier初始化方法,以及避免将learning rate设置太大或使用adagrad等自动调节learning rate的算法。
Leaky ReLU
为了解决 dead ReLU 的问题。
用一个类似0.01的小值来初始化神d经元,从而使得ReLU在负数区域更偏向于激活而不是死掉。这里的斜率都是确定的。
- 缺点就是它有些近似线性,导致在复杂分类中效果不好。
PRelu
解决 Leaky ReLU 的斜率参数是固定值的问题。
激活函数负半轴的斜率参数α 是通过学习得到的,而不是手动设置的恒定值。
ELU
- 有负数饱和区域,从而对噪声有一些鲁棒性
- 计算量上更大
ELU激活函数的负半轴是一个指数函数而不是一条直线。
GELU
GELU : Gaussian Error Linear Units.
BERT、RoBERTa、ALBERT 等目前业内顶尖的 NLP 模型都使用了这种激活函数。
GELU(高斯误差线性单元激活函数) 与随机正则化有关,因为它是自适应 Dropout 的修正预期(Ba & Frey, 2013)。这表明神经元输出的概率性更高。9在最近的Transformer模型(谷歌的BERT和OpenAI的GPT-2)中得到了应用