线程集合
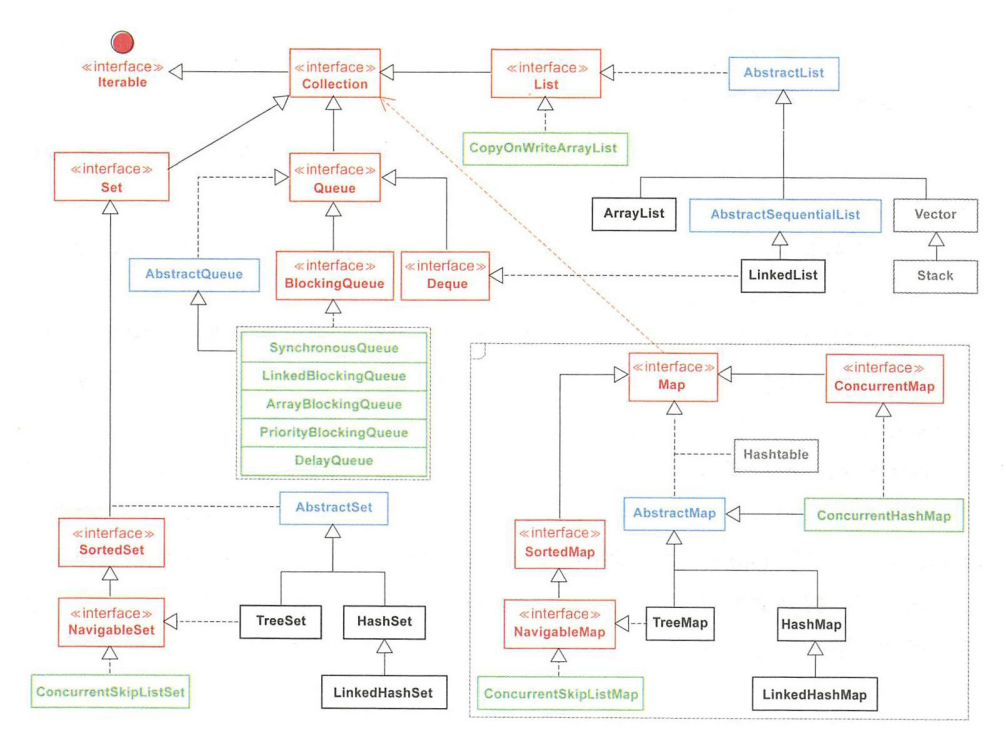
JDK 1.8 中的 Java 集合框架图(List/Queue/Set/Map):
- 红色代表接口;蓝色代表抽象类;绿色代表并发类;灰色代表早期线程安全类(已废弃)。

Map
TreeMap 实现原理(TODO)
HashMap 实现原理(TODO)
同步容器类(废弃)
Vector、Hash Table、Stack
Vector是ArrayList的所有操作加锁,Hash Table是HashMap的所有操作加锁
并发容器
- 通过并发容器来替代同步容器,可以极大提高伸缩性并降低风险。
- 迭代器不会抛出ConcurrentModificationException,不需要再迭代时对容器加锁;
Map
ConcurrentHashMap
替代同步且基于散列的Map。
- 采用分段锁(Lock Striping);
- 弱一致性的迭代器;
size和empty操作被弱化,只是个估计值;
实现原理(TODO):
ConcurrentSkipListMap
同步的SortedMap。
Set
CopyOnWriteArraySet
同步的Set。
- 当迭代操作远远多于修改操作时使用,复制底层数组需要一定开销,如事件通知系统;
ConcurrentSkipListSet
同步的SortedSet。
List
CopyOnWriteArrayList
用于在遍历时替代同步的List。
TransferQueue
BlockingQueue
- 阻塞的take和put方法,以及支持定时的offer和poll方法;
- 支持任意数量的生产者和消费者;
- 在构建高可用应用时,有界队列是种强大的资源管理工具,防止内存移除,代码更加健壮;
LinkedBlockingQueue
- 基于链表实现的阻塞队列,FIFO;
- 读取和插入操作所使用的锁是两个不同的lock,它们之间的操作互相不受干扰,因此两种操作可以并行完成,因此其吞吐量较高;
ArrayBlockingQueue
- 基于数组实现的阻塞队列,FIFO;
PriorityBlockQueue
- 优先级排序的Queue,支持自定义的比较规则;
SynchronousQueue
- 不为队列中元素维护存储空间,而是维护一组线程等待着将元素加入或移除队列;
- put和take会一直阻塞,知道另一个线程准备好参与到交付种;
- 仅当有足够多的消费者,且总有一个消费者准备好获取交付的工作时,才使用;
LinkedTransferQueue
- 基于CAS操作的无锁;
- 让生产者直接给等待的消费者传递信息,不用将元素存储到队列;
BlockingDeque
- 双端阻塞队列,在队列头和尾进行数据插入和移除;
- 适用于”工作密取“(work stealing),既是生产者又是消费者的场景;
在 工作密取 模式中,每个消费者有其单独的工作队列,如果它完成了自己双端队列中的全部工作,那么它就可以从其他消费者的双端队列末尾秘密地获取工作。
- 多个线程不会因为在同一个工作队列中抢占内容发生竞争;
- 大多数时候,只是访问自己的双端队列。即使要访问另一个队列时,也是从队列的尾部获取工作,降低了队列上的竞争程度。
LinkedBlockingDeque
ConcurrentLinkedDeque
- 无界的双端队列;